Product Summary
The REF196 is a precision band gap voltage reference used a patented temperature drift curvature correction circuit and laser trimming of highly stable, thin-film resistors to achieve a very low temperature coefficient and high initial accuracy. The applications of the REF196 include Portable instruments, ADCs and DACs, Smart sensors, Solar-powered applications and Loop current-powered instruments.
Parametrics
REF196 absolute maximum ratings: (1)Supply Voltage: -0.3 V, +18 V; (2)Output to GND: -0.3 V, VS + 0.3 V; (3)Output to GND Short-Circuit Duration: Indefinite; (4)Storage Temperature Range: -65℃ to +150℃; (5)Operating Temperature Range: -40℃ to +85℃; (6)Junction Temperature Range: -65℃ to +150℃; (7)Lead Temperature Range (Soldering 60 sec): 300℃.
Features
REF196 features: (1)Initial accuracy: ±2 mV maximum; (2)Temperature coefficient: 5 ppm/℃ maximum; (3)Low supply current: 45 μA maximum; (4)Sleep mode: 15 μA maximum; (5)Low dropout voltage; (6)Load regulation: 4 ppm/mA; (7)Line regulation: 4 ppm/V; (8)High output current: 30 mA; (9)Short-circuit protection.
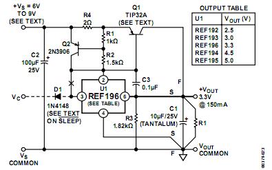
Diagrams

| Image | Part No | Mfg | Description | ![]() |
Pricing (USD) |
Quantity | ||||||||||||||||||
|---|---|---|---|---|---|---|---|---|---|---|---|---|---|---|---|---|---|---|---|---|---|---|---|---|
![]() |
![]() REF196GSZ |
![]() |
![]() IC VREF SERIES PREC 3.3V 8-SOIC |
![]() Data Sheet |
![]()
|
|
||||||||||||||||||
![]() |
![]() REF196GSZ-REEL |
![]() |
![]() IC VREF SERIES PREC 3.3V 8-SOIC |
![]() Data Sheet |
![]()
|
|
||||||||||||||||||
![]() |
![]() REF196GSZ-REEL7 |
![]() |
![]() IC VREF SERIES PREC 3.3V 8-SOIC |
![]() Data Sheet |
![]()
|
|
||||||||||||||||||
![]() |
![]() REF196GS-REEL |
![]() Analog Devices Inc |
![]() IC VOLT REF MCPWR 3.3V 8-SOIC |
![]() Data Sheet |
![]() Negotiable |
|
||||||||||||||||||
![]() |
![]() REF196GS |
![]() Analog Devices Inc |
![]() IC VOLT REFERENCE LDO 3.3V 8SOIC |
![]() Data Sheet |
![]() Negotiable |
|
||||||||||||||||||
![]() REF196GRUZ-REEL7 |
![]() |
![]() IC VREF SERIES PREC 3.3V 8-TSSOP |
![]() Data Sheet |
![]()
|
|
|||||||||||||||||||
![]() |
![]() REF196 |
![]() Other |
![]() |
![]() Data Sheet |
![]() Negotiable |
|
||||||||||||||||||
(Hong Kong)











