Product Summary
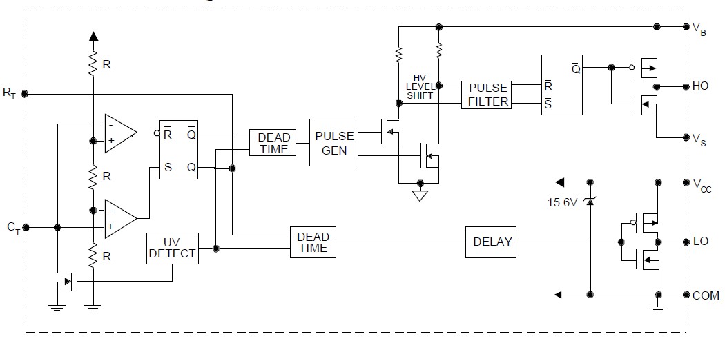
The IR2151 is a high voltage, high speed, self-oscillating power MOSFET and IGBT driver with both high and low side referenced output channels. Proprietary HVIC and latch immune CMOS technologies enable ruggedized monolithic construction. The IR2151 can be used to drive an N-channel power MOSFET or IGBT in the high side configuration that operates off a high voltage rail up to 600 volts.
Parametrics
IR2151 absolute maximum ratings: (1)VB High Side Floating Supply Voltage: -0.3 to 625 V; (2)VS High Side Floating Supply Offset Voltage: VB - 25 to VB + 0.3 V; (3)VHO High Side Floating Output Voltage: VS - 0.3 to VB + 0.3 V; (4)VLO Low Side Output Voltage: -0.3 to VCC to + 0.3 V; (5)VRT RT Voltage: -0.3 to VCC + 0.3 V; (6)VCT CT Voltage: -0.3 to VCC + 0.3 V; (7)ICC Supply Current: 25 V; (8)IRT RT Output Current: -5 to 5 V; (9)dVs/dt Allowable Offset Supply Voltage Transient: 50 V/ns; (10)TJ Junction Temperature: 150℃; (11)TS Storage Temperature: -55 to 150℃; (12)TL Lead Temperature (Soldering, 10 seconds): 300℃.
Features
IR2151 features: (1)Floating channel designed for bootstrap operation Fully operational to +600V Tolerant to negative transient voltage dV/dt immune; (2)Undervoltage lockout; (3)Matched propagation delay for both channels; (4)Low side output in phase with RT.
Diagrams

| Image | Part No | Mfg | Description | ![]() |
Pricing (USD) |
Quantity | ||||||||||||
|---|---|---|---|---|---|---|---|---|---|---|---|---|---|---|---|---|---|---|
![]() |
![]() IR2151SPBF |
![]() International Rectifier |
![]() Power Driver ICs |
![]() Data Sheet |
![]()
|
|
||||||||||||
![]() |
![]() IR2151STR |
![]() |
![]() IC DRVR HALF BRDG SELF-OSC 8SOIC |
![]() Data Sheet |
![]()
|
|
||||||||||||
![]() |
![]() IR2151S |
![]() |
![]() IC DRVR HALF BRDG SELF-OSC 8SOIC |
![]() Data Sheet |
![]()
|
|
||||||||||||
![]() |
![]() IR2151 |
![]() |
![]() IC DRVR HALF BRDG SELF-OSC 8-DIP |
![]() Data Sheet |
![]()
|
|
||||||||||||
![]() |
![]() IR2151PBF |
![]() International Rectifier |
![]() Power Driver ICs |
![]() Data Sheet |
![]() Negotiable |
|
||||||||||||
(Hong Kong)











