Product Summary
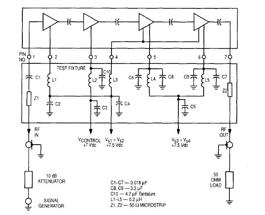
The MHW707-1 is an UHF power amplifier. MHW707-1 is designed for 7.5 volt VHF power amplifier applications in industrial and commercial equipment primarily hand portable radios.
Parametrics
MHW707-1 absolute maximum ratings: (1)DC Supply Voltage (Pins 2, 4, 5): 9.0Vdc; (2)DC Control Voltage (Pin 3): 7.0Vdc; (3)RF Input Power: 3.0mW; (4)RF Output Power (Vs1 = Vs2 = Vs3 = 9.0 V): 9W; (5)Operating Case Temperature Range:–30℃ to + 80℃; (6)Storage Temperature Range: –30℃ to +80℃.
Features
MHW707-1 features: (1)RF Input Power = 1.0 mW (0 dBm); (2)RF Output Power = 7.0 Watts; (3)Minimum Gain (VControl = 7.0 V) = 38.5 dB; (4)Harmonics = –40 dBc Max @ 2.0 fo; (5)50Ω Input/Output Impedance; (6)Guaranteed Stability and Ruggedness; (7)Epoxy Glass PCB Construction Gives Consistent Performance and Reliability; (8)Circuit board photomaster available upon request by contacting RF Tactical Marketing in Phoenix, AZ.
Diagrams

![]() |
![]() MHW7182 |
![]() Other |
![]() |
![]() Data Sheet |
![]() Negotiable |
|
||||||
![]() |
![]() MHW7182A |
![]() Other |
![]() |
![]() Data Sheet |
![]() Negotiable |
|
||||||
![]() |
![]() MHW7182B |
![]() Other |
![]() |
![]() Data Sheet |
![]() Negotiable |
|
||||||
![]() |
![]() MHW7182CN |
![]() |
![]() IC CATV AMP MOD 750MHZ 220MA 7P |
![]() Data Sheet |
![]()
|
|
||||||
![]() |
![]() MHW7185A |
![]() Other |
![]() |
![]() Data Sheet |
![]() Negotiable |
|
||||||
![]() |
![]() MHW7185C |
![]() Other |
![]() |
![]() Data Sheet |
![]() Negotiable |
|
||||||
(Hong Kong)








