Product Summary
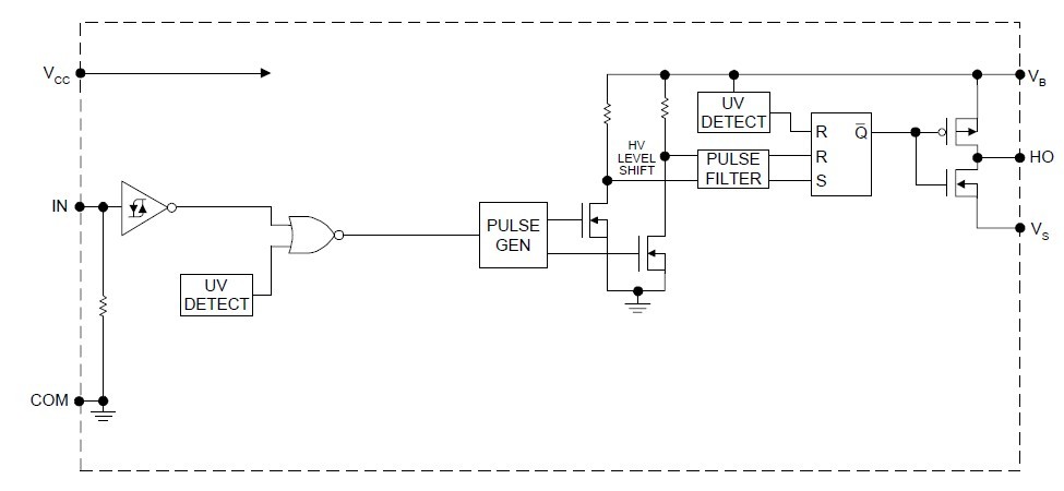
The IR2117S is a high voltage, high speed power MOSFET and IGBT driver. Proprietary HVIC and latch immune CMOS technologies enable ruggedized monolithic construction. The logic input of the IR2117S is compatible with standard CMOS outputs. The output driver features a high pulse current buffer stage designed for minimum cross-conduction. The floating channel can be used to drive an N-channel power MOSFET or IGBT in the high or low side configuration which operates up to 600 volts.
Parametrics
IR2117S absolute maxing ratings: (1)VB High side floating supply voltage: min=-0.3V max=625V; (2)VS High side floating supply offset voltage: min=VB-25V max=VB+0.3V; (3)VHO High side floating output voltage: min=VS-0.3V max=VB+0.3V; (4)VCC Logic supply voltage: min=-0.3V max=25V; (5)VIN Logic input voltage: min=-0.3V max=VCC+0.3V; (6)dVs/dt Allowable offset supply voltage transient: max=50V/ns; (7)PD Package power dissipation@TA≤+25℃(8 lead PDIP): max=1.0W; (8 lead SOIC): max=0.625W; (8)RthJA Thermal resistance, junction to ambient (8 lead PDIP): max=125℃/W; (8 lead SOIC): max=200℃/W; (9)TJ Junction temperature: max=150℃; (10)TS Storage temperature: min=-55℃ max=150℃; (11)TL Lead temperature (soldering, 10 seconds): max=300℃.
Features
IR2117S features: (1)Floating channel designed for bootstrap operation, Fully operational to +600V, Tolerant to negative transient voltage dV/dt immune; (2)Gate drive supply range from 10 to 20V; (3)Undervoltage lockout; (4)CMOS Schmitt-triggered inputs with pull-down; (5)Output in phase with input (IR2117) or out of phase with input (IR2118); (6)Also available LEAD-FREE.
Diagrams

| Image | Part No | Mfg | Description | ![]() |
Pricing (USD) |
Quantity | ||||||||||||
|---|---|---|---|---|---|---|---|---|---|---|---|---|---|---|---|---|---|---|
![]() |
![]() IR2117S |
![]() |
![]() IC MOSFET DRIVER SGL-CH 8-SOIC |
![]() Data Sheet |
![]() Negotiable |
|
||||||||||||
![]() |
![]() IR2117SPBF |
![]() International Rectifier |
![]() Power Driver ICs |
![]() Data Sheet |
![]()
|
|
||||||||||||
![]() |
![]() IR2117STRPBF |
![]() International Rectifier |
![]() Power Driver ICs |
![]() Data Sheet |
![]()
|
|
||||||||||||
![]() |
![]() IR2117STR |
![]() |
![]() IC MOSFET DRIVER SGL-CH 8-SOIC |
![]() Data Sheet |
![]() Negotiable |
|
||||||||||||
(Hong Kong)










