Product Summary
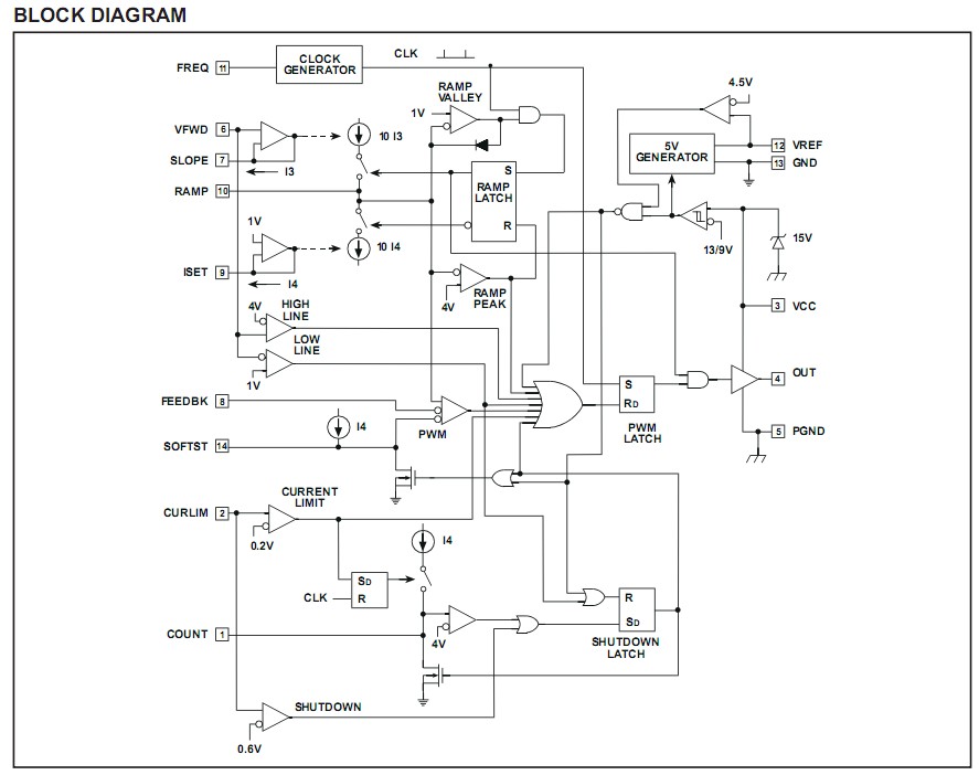
The UCC3570D is the pulse width modulator which is intended for application in isolated switching supplies using primary side control and a voltage mode feedback loop. Made with a BiCMOS process, the UCC3570D features low startup current for efficient off-line starting with a bootstrapped low voltage supply. Operating current is also very low; yet these devices maintain the ability to drive a power MOSFET gate at frequencies above 500kHz.
Parametrics
UCC3570D absolute maximum ratings: (1)Supply Voltage (Limit Supply Current to 20mA): Self Limiting at 15V; (2)Supply Current: +20mA; (3)Analog Inputs (CURLIM, VFWD, FEEBK): 6V; (4)Programming Current ISLOPE,IISET:–1mA; (5)Output Current IOUT DC: ±180mA; (6)Output Current IOUT Pulse (0.5ms): ±1.2A.
Features
UCC3570D features: (1)Low Power BiCMOS Process; (2)85μA Start-up Current; (3)1mA Run Current; (4)1A Peak Gate Drive Output; (5)Voltage Feed Forward; (6)Programmable Duty Cycle Clamp; (7)Optocoupler Interface; (8)500kHz Operation; (9)Soft Start; (10)Fault Counting Shutdown; (11)Fault Latch Off or Automatic Restart.
Diagrams

| Image | Part No | Mfg | Description | ![]() |
Pricing (USD) |
Quantity | ||||
|---|---|---|---|---|---|---|---|---|---|---|
![]() |
![]() UCC3570D |
![]() Texas Instruments |
![]() Voltage Mode PWM Controllers Lo Pwr PWM |
![]() Data Sheet |
![]() Negotiable |
|
||||
![]() |
![]() UCC3570DG4 |
![]() Texas Instruments |
![]() Voltage Mode PWM Controllers Lo Pwr PWM |
![]() Data Sheet |
![]() Negotiable |
|
||||
![]() |
![]() UCC3570DTRG4 |
![]() Texas Instruments |
![]() Voltage Mode PWM Controllers Lo Pwr PWM |
![]() Data Sheet |
![]() Negotiable |
|
||||
![]() |
![]() UCC3570DTR |
![]() Texas Instruments |
![]() Voltage Mode PWM Controllers Lo Pwr PWM |
![]() Data Sheet |
![]() Negotiable |
|
||||
(Hong Kong)









