Product Summary
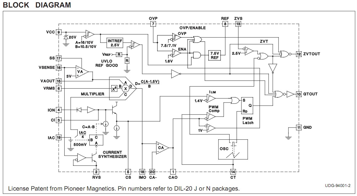
The UC2855BDW is the high performance power factor preregulator which provides all the control features necessary for high power, high frequency PFC boost converters. The average current mode control method allows for stable, low distortion AC line current programming without the need for slope compensation. In addition, the UC2855BDW utilizes an active snubbing or ZVT (Zero Voltage Transition technique) to dramatically reduce diode recovery and MOSFET turn-on losses, resulting in lower EMI emissions and higher efficiency.
Parametrics
UC2855BDW absolute maximum ratings: (1)Supply Voltage VCC: Internally Limited; (2)VCC Supply Clamp Current: 20mA; (3)PFC Gate Driver Current (continuous): ± 0.5A; (4)PFC Gate Driver Current (peak): ± 1.5A; (5)ZVT Drive Current (continuous): ± 0.25A; (6)ZVT Drive Current (peak): ± 0.75A; (7)Input Current (IAC, RT, RVA): 5mA; (8)Analog Inputs (except Peak Limit): -0.3 to 10V; (9)Peak Limit Input: -0.3 to 6.5V; (10)Softstart Sinking Current: 1.5mA; (11)Storage Temperature: -65 to +150℃; (12)Junction Temperature: -55 to +150℃; (13)Lead Temperature (Soldering, 10 sec.): +300℃.
Features
UC2855BDW features: (1)Controls Boost PWM to Near Unity Power Factor; (2)Fixed Frequency Average Current Mode Control Minimizes Line Current Distortion; (3)Built-in Active Snubber (ZVT) allows Operation to 500kHz, improved EMI and Efficiency; (4)Inductor Current Synthesizer allows Single Current Transformer Current Sense for Improved Efficiency and Noise Margin; (5)Accurate Analog Multiplier with Line Compensator allows for Universal Input Voltage Operation; (6)High Bandwidth (5MHz), Low Offset Current Amplifier; (7)Overvoltage and Overcurrent protection; (8)Two UVLO Threshold Options; (9)150μA Startup Supply Current Typical; (10)Precision 1% 7.5V Reference.
Diagrams

| Image | Part No | Mfg | Description | ![]() |
Pricing (USD) |
Quantity | ||||||||||||
|---|---|---|---|---|---|---|---|---|---|---|---|---|---|---|---|---|---|---|
![]() |
![]() UC2855BDW |
![]() Texas Instruments |
![]() Power Factor Correction ICs High Performance Preregulator |
![]() Data Sheet |
![]()
|
|
||||||||||||
![]() |
![]() UC2855BDWG4 |
![]() Texas Instruments |
![]() Power Factor Correction ICs High Performance Preregulator |
![]() Data Sheet |
![]()
|
|
||||||||||||
![]() |
![]() UC2855BDWTRG4 |
![]() Texas Instruments |
![]() Power Factor Correction ICs High Performance Preregulator |
![]() Data Sheet |
![]()
|
|
||||||||||||
![]() |
![]() UC2855BDWTR |
![]() Texas Instruments |
![]() Power Factor Correction ICs High Performance Preregulator |
![]() Data Sheet |
![]()
|
|
||||||||||||
(Hong Kong)









